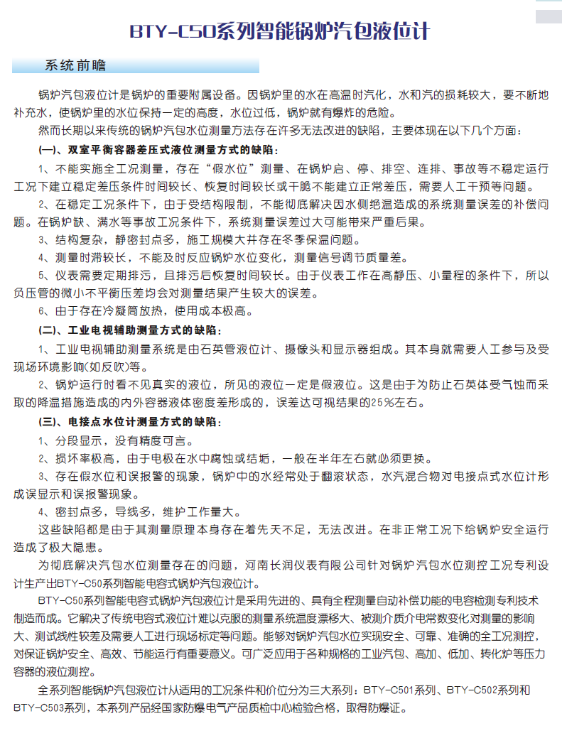
• <li id="iiiii"><tt id="iiiii"></tt></li>
  • <li id="iiiii"><tt id="iiiii"></tt></li>
  • <tt id="iiiii"><table id="iiiii"></table></tt>
  • <li id="iiiii"></li>
  • <li id="iiiii"></li>
  • 承德市本特思達儀表有限公司

    本特思達儀表25年專業流量計、液位計研發、生產、服務供應商

    全國咨詢熱線

    0314-5931580  13503342209

    產品中心

    免費咨詢熱線

    0314-5931580
    13503342209

    <
    >
    • 智能高溫型電容物/液位計

    • 物位、液位計

    • 咨詢熱線:
    • 在線留言
    • 0

     BTY-C系列電容式物位計采用一種基于全數字化電容測量方法,并運用多參數補償技術,研制出一系列高精度的物位計,已經在多個領域試用成功。例如安裝在機動車輛上的電容式油位傳感器,在各種強腐蝕、高溫、劇毒、爆炸等高危險場合使用的電容式高溫高壓液位計,能自動適應各種介質的高精度CT型物位計。這些物位計在有關行業試用,得到了有關行家的一致好評。

        儀表特點:

        ▲結構簡單,無任何可動或彈性元部件,因此可靠性極高,維護量極少。 
        ▲多種信號輸出,方便不同系統配置。
        ▲適用于高溫高壓容器的物位測量,且測量值不受被測液體的溫度、比重及容器的形狀、壓力影響。
        ▲特別適用于酸、堿等強腐蝕性液體的測量。
        ▲完善的過流、過壓、電源極性保護。

        綜合性能指標:

        ● 檢測范圍:0.1~30m
        ● 精      度:0.1級、0.2級、0.5級
        ● 承壓范圍: - 0.1MPa~32MPa
        ● 探極耐溫: -50~600℃
        ● 環境溫度: -40~85℃
        ● 儲存溫度: -55℃~+125℃
        ● 輸出信號: 4~20mA、4~20mA疊加HART通訊、485通訊、232通訊、CAN總線通訊
        ● 供電電壓: 9~36VDC
        ● 接濕材質: 316不銹鋼、1Gr18Ni19Ti或聚四氟乙烯
        ● 長期穩定性: ≤0.1%FS/年,
        ● 溫度漂移:≤0.01%FS/℃(在0~70℃范圍內)
        ● 防爆等級:本安ExiaⅡCT6 隔爆ExdⅡCT5
        ● 防護等級:IP67
        ● 本安參數:Ui:28VDC,I i:93mA,Pi:0.65W,Ci:0.042uf, L i:0mH





    上一篇: AJ60系列雷達物位計

    下一篇: AJ61系列智能雷達物位計/液位計

    xxxx性中国无码